№242 ГДЗ Рымкевич 10-11 класс (Физика)
Решение #1
Решение #2
Решение #3

Рассмотрим вариант решения задания из учебника Рымкевич 10-11 класс, Дрофа:
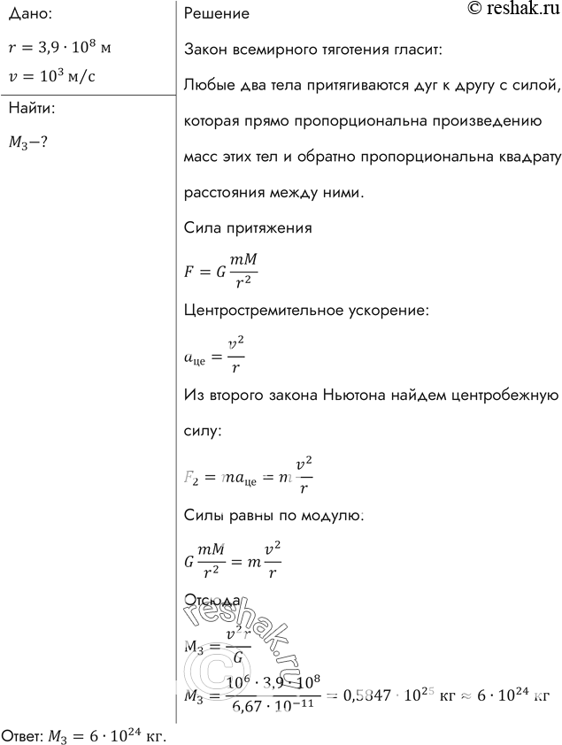
Луна движется вокруг Земли по круговой орбите со скоростью около 1 км/с. Среднее расстояние от Земли до Луны 3,9 • 10 5 км. По этим данным определить массу Земли.
*размещая тексты в комментариях ниже, вы автоматически соглашаетесь с пользовательским соглашением