№329 ГДЗ Рымкевич 10-11 класс (Физика)
Решение #1
Решение #2
Решение #3

Рассмотрим вариант решения задания из учебника Рымкевич 10-11 класс, Дрофа:
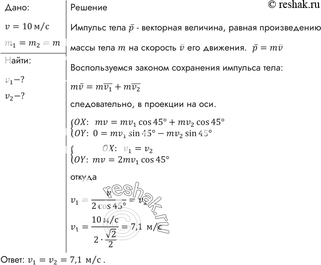
Бильярдный шар 1, движущийся со скоростью 10 м/с, ударился о покоящийся шар 2 такой же массы.
После удара шары разошлись так, как показано на рисунке 45. Найти скорости шаров после удара.
*размещая тексты в комментариях ниже, вы автоматически соглашаетесь с пользовательским соглашением