№389 ГДЗ Рымкевич 10-11 класс (Физика)
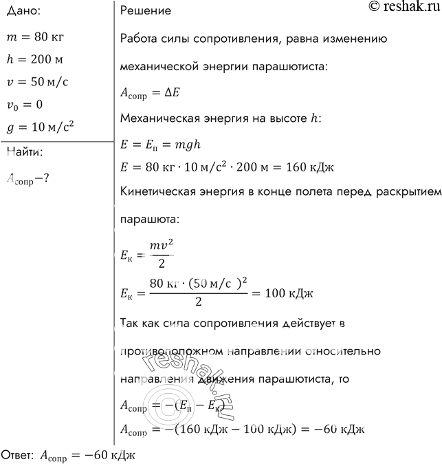
Решение #1
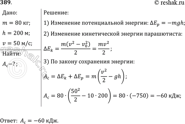
Решение #2

Рассмотрим вариант решения задания из учебника Рымкевич 10-11 класс, Дрофа:
Парашютист массой 80 кг отделился от неподвижно висящего вертолета и, пролетев до раскрытия парашюта 200 м, приобрел скорость 50 м/с. Найти работу силы сопротивления воздуха на этом пути.
*размещая тексты в комментариях ниже, вы автоматически соглашаетесь с пользовательским соглашением