№764 ГДЗ Рымкевич 10-11 класс (Физика)
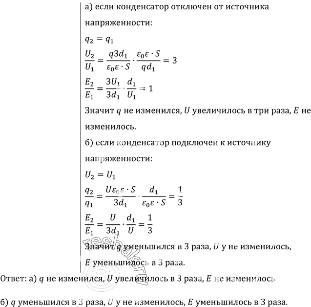
Решение #1
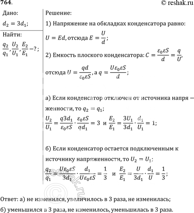
Решение #2

Рассмотрим вариант решения задания из учебника Рымкевич 10-11 класс, Дрофа:
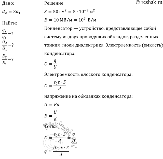
Расстояние между пластинами плоского конденсатора увеличили в 3 раза. Во сколько раз изменился заряд, напряжение между пластинами и напряженность поля, если конденсатор: а) отключен от источника напряжения; б) остается подключенным к источнику постоянного напряжения?
*размещая тексты в комментариях ниже, вы автоматически соглашаетесь с пользовательским соглашением