№799 ГДЗ Рымкевич 10-11 класс (Физика)
Решение #1
Решение #2
Решение #3

Рассмотрим вариант решения задания из учебника Рымкевич 10-11 класс, Дрофа:
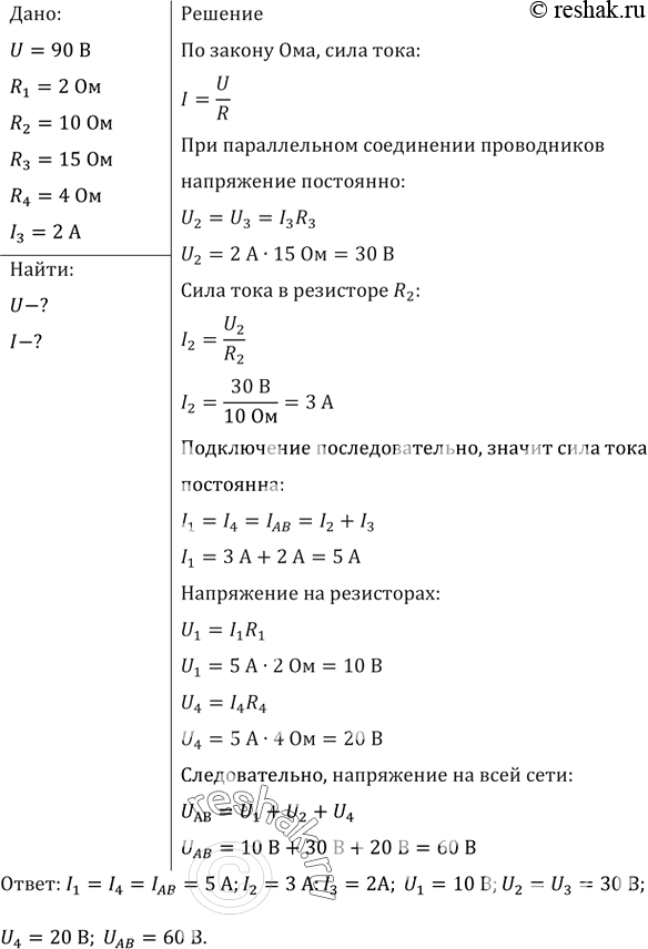
Найти силу токов и напряжения в цепи (рис. 85), если амперметр показывает 2 А, а сопротивление резисторов R1=2 Ом, R2 = 10 Ом, R3 = 15 Ом, R4 = 4 Ом.
*размещая тексты в комментариях ниже, вы автоматически соглашаетесь с пользовательским соглашением