№802 ГДЗ Рымкевич 10-11 класс (Физика)
Решение #1
Решение #2

Рассмотрим вариант решения задания из учебника Рымкевич 10-11 класс, Дрофа:
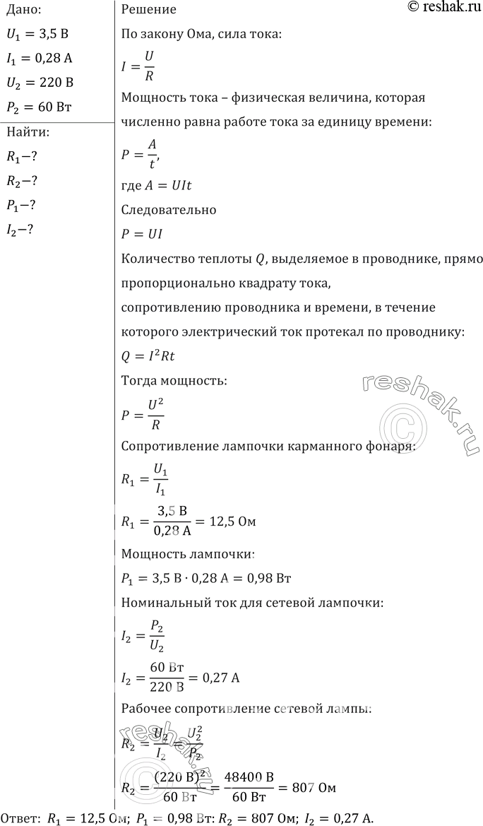
На цоколе лампочки карманного фонаря написано: 3,5 В, 0,28 А. Найти сопротивление в рабочем режиме и потребляемую мощность. На баллоне сетевой лампы накаливания написано: 220 В, 60 Вт. Найти силу тока и сопротивление в рабочем режиме.
*размещая тексты в комментариях ниже, вы автоматически соглашаетесь с пользовательским соглашением