№818 ГДЗ Рымкевич 10-11 класс (Физика)
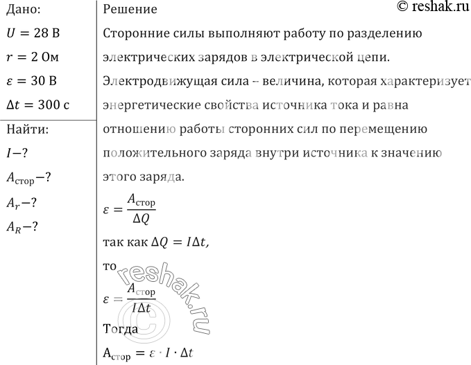
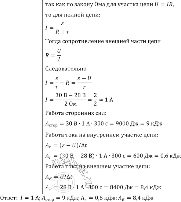
Решение #1
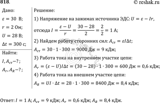
Решение #2
Решение #3

Рассмотрим вариант решения задания из учебника Рымкевич 10-11 класс, Дрофа:
При подключении электромагнита к источнику с ЭДС 30 В и внутренним сопротивлением 2 Ом напряжение на зажимах источника стало 28 В. Найти силу тока в цепи. Какую работу совершают сторонние силы источника за 5 мин? Какова работа тока во внешней и внутренней частях цепи за то же время?
*размещая тексты в комментариях ниже, вы автоматически соглашаетесь с пользовательским соглашением