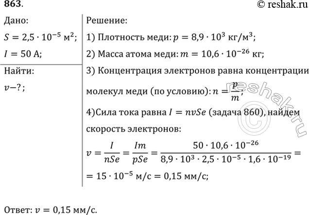
№863 ГДЗ Рымкевич 10-11 класс (Физика)
Решение #1
Решение #2
Решение #3

Рассмотрим вариант решения задания из учебника Рымкевич 10-11 класс, Дрофа:
Найти скорость упорядоченного движения электронов в медном проводе площадью поперечного сечения 25 мм2 при силе тока 50 А, считая, что на каждый атом приходится один электрон проводимости.
*размещая тексты в комментариях ниже, вы автоматически соглашаетесь с пользовательским соглашением