Упр.376 ГДЗ Колягин Ткачёва 11 класс (Алгебра)
Решение #1
Решение #2

Рассмотрим вариант решения задания из учебника Колягин, Ткачёва, Фёдорова 11 класс, Просвещение:
376. Найти площадь фигуры, ограниченной осью Ох и параболой:
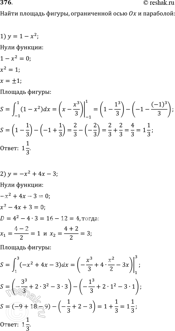
1) у=1-х2;
2) у = -х2 + 4х-3;
3) у = -х(х + 3);
4) у = (1 - х)(х + 2);
5) у = (х + 2)(3 - х).
*размещая тексты в комментариях ниже, вы автоматически соглашаетесь с пользовательским соглашением