Упр.385 ГДЗ Ладыженская 8 класс (Русский язык)
Решение #1

Рассмотрим вариант решения задания из учебника Ладыженская, Тростенцова 8 класс, Просвещение:
385. Проанализируйте употребление вставных конструкций в тексте. Укажите, какая вставная конструкция обогащает содержание предложения; какая поясняет, а какая уточняет мысль автора. Какими знаками препинания выделены вставные конструкции?
Сразу же выскажу тезис, который я буду стремиться доказать: песня — это именно абсолютно необходимое явление духовного бытия России, тот воздух (единый корень в словах «духовность» и «воздух» в определённом смысле закономерен), без которого оно, это бытие, невозможно, немыслимо (ни для народа, ни для отдельного человека). И точно так же, как мы не «ценим» воздух, пока не начинаем задыхаться, мы не осознаём безусловную необходимость и ценность песни — по крайней мере до момента, когда она начинает исчезать...
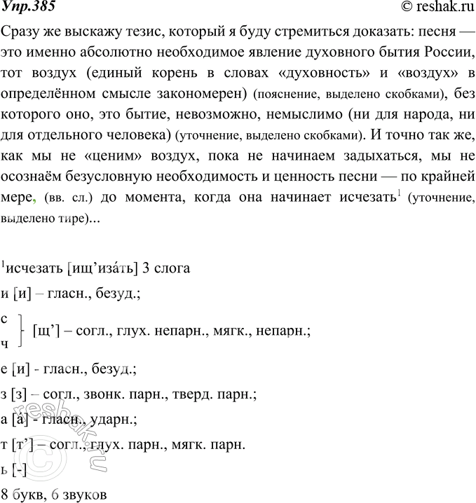
Сразу же выскажу тезис, который я буду стремиться доказать: песня — это именно абсолютно необходимое явление духовного бытия России, тот воздух (единый корень в словах «духовность» и «воздух» в определённом смысле закономерен) (пояснение, выделено скобками), без которого оно, это бытие, невозможно, немыслимо (ни для народа, ни для отдельного человека) (уточнение, выделено скобками). И точно так же, как мы не «ценим» воздух, пока не начинаем задыхаться, мы не осознаём безусловную необходимость и ценность песни — по крайней мере, (вв. сл.) до момента, когда она начинает исчезать1 (уточнение, выделено тире)...
1исчезать [ищ’изать] 3 слога
и [и] – гласн., безуд.;
с
ч
е [и] - гласн., безуд.;
з [з] – согл., звонк. парн., тверд. парн.;
а [а] - гласн., ударн.;
т [т’] – согл., глух. парн., мягк. парн.
ь [-]
8 букв, 6 звуков
*размещая тексты в комментариях ниже, вы автоматически соглашаетесь с пользовательским соглашением