Упр.764 ГДЗ Колягин Ткачёва 11 класс (Алгебра)
Решение #1
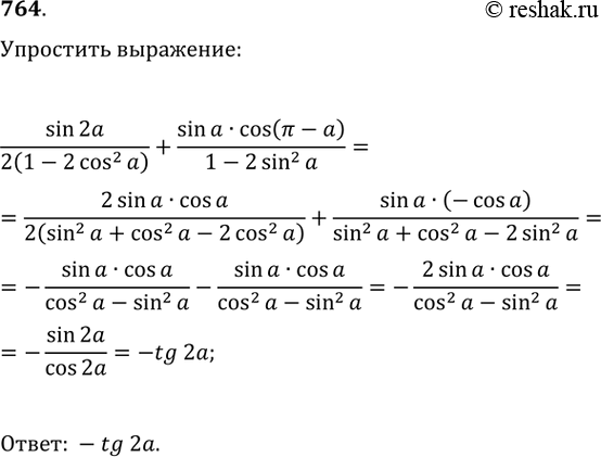
Решение #2

Рассмотрим вариант решения задания из учебника Колягин, Ткачёва, Фёдорова 11 класс, Просвещение:
764 sin2a/2(1-2cos2a) + sinacos(пи -a)/1-2sin2a.
*размещая тексты в комментариях ниже, вы автоматически соглашаетесь с пользовательским соглашением