Упр.796 ГДЗ Лукашик 7-9 класс по физике (Физика)
Решение #1

Рассмотрим вариант решения задания из учебника Лукашик, Иванова 8 класс, Просвещение:
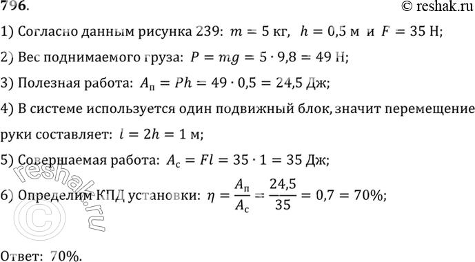
796. С помощью блоков равномерно поднимают груз (рис. 239). Используя данные рисунка, вычислите КПД установки.
*размещая тексты в комментариях ниже, вы автоматически соглашаетесь с пользовательским соглашением