Упр.815 ГДЗ Лукашик 7-9 класс по физике (Физика)
Решение #1

Рассмотрим вариант решения задания из учебника Лукашик, Иванова 8 класс, Просвещение:
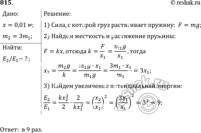
815. Груз растягивает пружину динамометра на 1 см. Во сколько раз увеличится потенциальная энергия пружины, если массу груза утроить?
*размещая тексты в комментариях ниже, вы автоматически соглашаетесь с пользовательским соглашением