Упр.362 ГДЗ Греков Крючков 10-11 класс (Русский язык)
Решение #1

Рассмотрим вариант решения задания из учебника Греков, Крючков, Чешко 11 класс, Просвещение:
362. Спишите, объясните (устно) написание частиц.
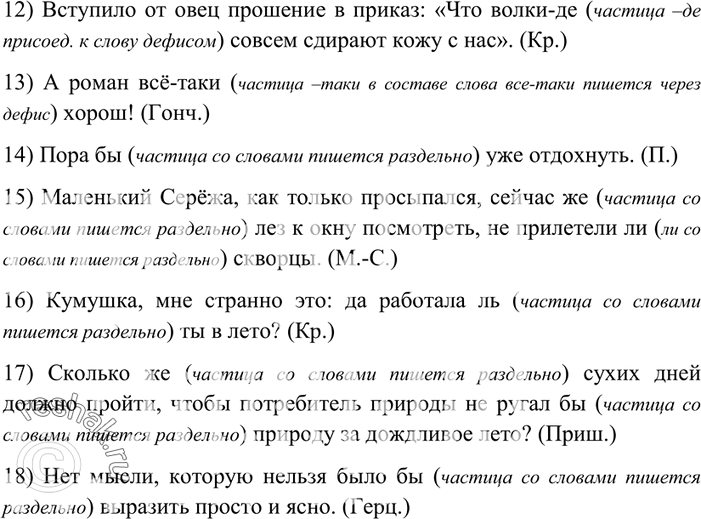
1) Ведь были(ж) схватки боевые? Да, говорят, ещё какие! (Л.) 2) Он отворил мне дверь, я вошёл в обширную комнату и что(же) увидел? (П.) 3) Очерки его столько(же) кратки, сколько и резки. (Бел.) 4) Поди(ка) принеси огоньку запечатать письмо. (Г.) 5) «Соседка, перестань срамиться, — ей Шавка говорит. — Тебе(ль) с Слоном возиться?» (Кр.) 6) Нет ничего в мире, что(бы) могло прикрыть Днепр. (Г.) 7) «Точно так(с)», — промолвил Пётр. (Т.) 8) Куда(же) они едут, в город, что(ли)? 9) Так(таки) брат к тебе и вошёл?.. Дай(ка) мне покачать Митю. (Т.) 10) В последние дни погода была довольно(таки) сырая. (Прж.) 11) Что еже(ли), сестрица, при красоте такой и петь ты мастерица, ведь ты(б) у нас была царь-птица! (Кр.) 12) Вступило от овец прошение в приказ: «Что волки(де) совсем сдирают кожу с нас». (Кр.) 13) А роман всё(таки) хорош! (Гонч.) 14) Пора(бы) уже отдохнуть. (П.) 15) Маленький Серёжа, как только просыпался, сейчас(же) лез к окну посмотреть, не прилетели(ли) скворцы. (М.-С.) 16) Кумушка, мне странно это: да работа-ла(ль) ты в лето? (Кр.) 17) Сколько(же) сухих дней должно пройти, чтобы потребитель природы не ругал (бы) природу за дождливое лето? (Приш.) 18) Нет мысли, которую нельзя было(бы) выразить просто и ясно. (Герц.)
*размещая тексты в комментариях ниже, вы автоматически соглашаетесь с пользовательским соглашением