Упр.412 ГДЗ Алимов 10-11 класс (Алгебра)
Решение #1
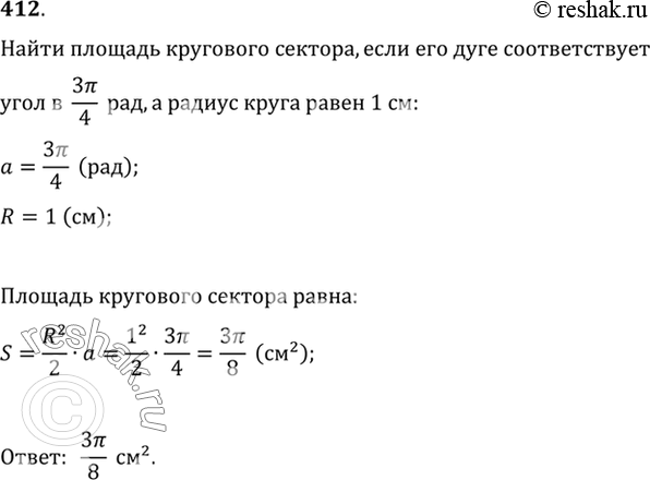
Решение #2

Рассмотрим вариант решения задания из учебника Алимов, Колягин, Ткачёва 10 класс, Просвещение:
412 Дуге кругового сектора соответствует угол в 3пи/4 рад. Найти площадь сектора, если радиус круга равен 1 см.
*размещая тексты в комментариях ниже, вы автоматически соглашаетесь с пользовательским соглашением