Упр.448 ГДЗ Алимов 10-11 класс (Алгебра)
Решение #1
Решение #2

Рассмотрим вариант решения задания из учебника Алимов, Колягин, Ткачёва 10 класс, Просвещение:
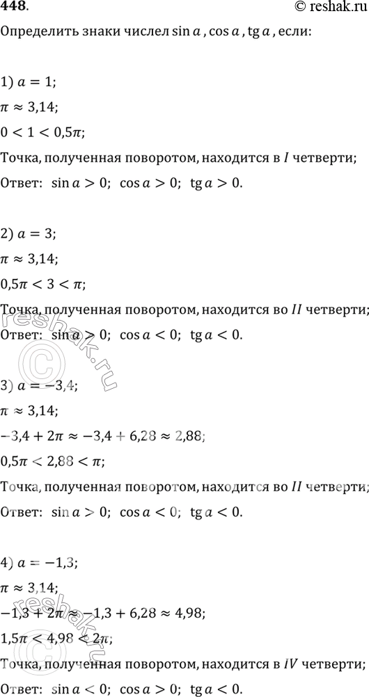
48 Определить знаки чисел sin a, cos а, tg а, если:
1) а = 1;
2) а = 3;
3) а = -3,4;
4) а = -1,3.
*размещая тексты в комментариях ниже, вы автоматически соглашаетесь с пользовательским соглашением