Упр.598 ГДЗ Алимов 10-11 класс (Алгебра)
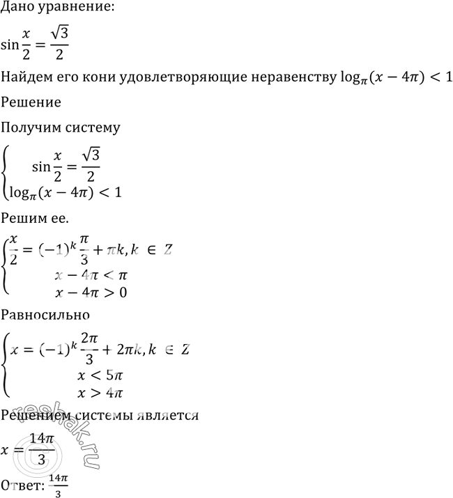
Решение #1
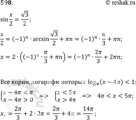
Решение #2

Рассмотрим вариант решения задания из учебника Алимов, Колягин, Ткачёва 10 класс, Просвещение:
598 Найти все корни уравнения sin x/2 = корень 3/2, удовлетворяющие неравенству logпи(х - 4пи) < 1.
*размещая тексты в комментариях ниже, вы автоматически соглашаетесь с пользовательским соглашением