Упр.611 ГДЗ Алимов 10-11 класс (Алгебра)
Решение #1
Решение #2

Рассмотрим вариант решения задания из учебника Алимов, Колягин, Ткачёва 10 класс, Просвещение:
611 1)tg3x=0;
2) 1+tgx/3= 0;
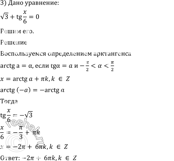
3) корень 3 степени + tgx/6=0.
*размещая тексты в комментариях ниже, вы автоматически соглашаетесь с пользовательским соглашением