Упр.51 ГДЗ Макарычев Миндюк 9 класс (Алгебра)
Решение #1
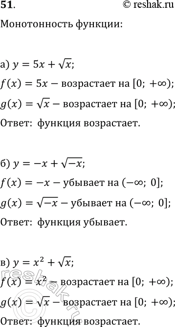
Решение #2
Решение #3

Рассмотрим вариант решения задания из учебника Макарычев, Миндюк, Нешков 9 класс, Просвещение:
51 Является ли возрастающей или убывающей функция:
а) у = 5х + корень х ; б) у = -х + корень -х; в) у = х2 + корень х ?
*размещая тексты в комментариях ниже, вы автоматически соглашаетесь с пользовательским соглашением