Упр.536 ГДЗ Макарычев Миндюк 9 класс (Алгебра)
Решение #1
Решение #2

Рассмотрим вариант решения задания из учебника Макарычев, Миндюк, Нешков 9 класс, Просвещение:
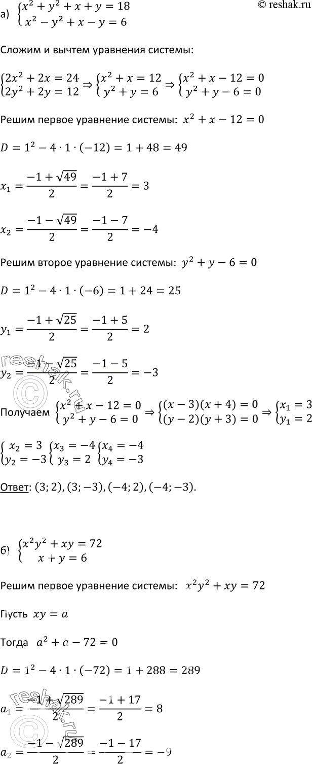
536. Решите систему уравнений:
а) система
x2+y2+x+y=18,
x2-y2+x-y=6;
б) система
x2y2+xy=72,
x+y=6;
в) система
(x+y)2-2(x+y)=15,
x+xy+y=11;
г) система
(x+y)2-4(x+y)=45,
(x-y)2-2(x-y)=3.
*размещая тексты в комментариях ниже, вы автоматически соглашаетесь с пользовательским соглашением