Упр.704 ГДЗ Макарычев Миндюк 9 класс (Алгебра)
Решение #1
Решение #2

Рассмотрим вариант решения задания из учебника Макарычев, Миндюк, Нешков 9 класс, Просвещение:
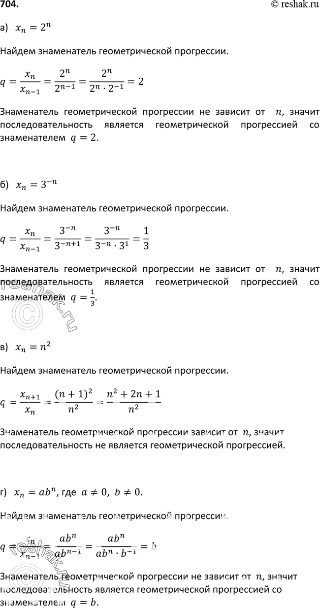
704. Является ли геометрической прогрессией последовательность (xn), если:
а) хn = 2n;
б) хn = 3^-n;
в) хn = n2;
г) хn = abn, где а =/ 0, b=/ 0?
*размещая тексты в комментариях ниже, вы автоматически соглашаетесь с пользовательским соглашением