Упр.380 ГДЗ Макарычев Миндюк 9 класс (Алгебра)
Решение #1
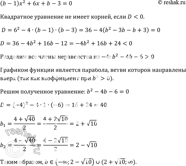
Решение #2

Рассмотрим вариант решения задания из учебника Макарычев, Миндюк, Нешков 9 класс, Просвещение:
380 При каких значениях b уравнение (b - 1)x2 + 6x+ b- 3 = 0 не имеет корней?
*размещая тексты в комментариях ниже, вы автоматически соглашаетесь с пользовательским соглашением