Упр.381 ГДЗ Макарычев Миндюк 9 класс (Алгебра)
Решение #1
Решение #2

Рассмотрим вариант решения задания из учебника Макарычев, Миндюк, Нешков 9 класс, Просвещение:
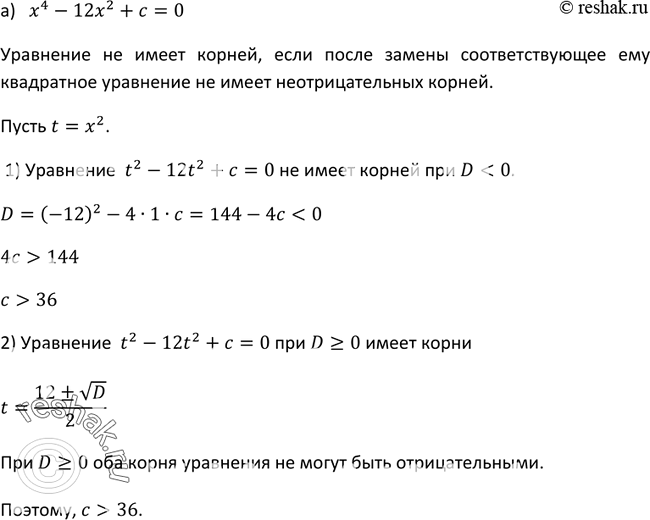
381 При каких значениях с не имеет корней уравнение:
а) х4 - 12х2 + с = О; б) x4 + сх2 + 100 = 0?
*размещая тексты в комментариях ниже, вы автоматически соглашаетесь с пользовательским соглашением