Упр.904 ГДЗ Макарычев Миндюк 9 класс (Алгебра)
Решение #1
Решение #2

Рассмотрим вариант решения задания из учебника Макарычев, Миндюк, Нешков 9 класс, Просвещение:
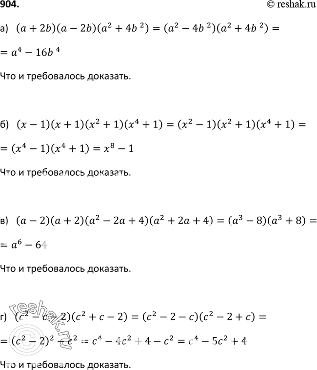
904. Докажите тождество:
а) ( а + 26)(а - 26)(а2 + 462) = а4 - 16b4;
б) (х - 1)(х + 1)(х2 + 1)(х4 + 1) = х8 - 1;
в) (а - 2)(а + 2)(а2 - 2а + 4)(а2 + 2а + 4) = a6 - 64;
г) (с2 - с -2)(с2 + с - 2) = 5c2 + 4.
*размещая тексты в комментариях ниже, вы автоматически соглашаетесь с пользовательским соглашением