Упр.907 ГДЗ Макарычев Миндюк 9 класс (Алгебра)

Решение #1

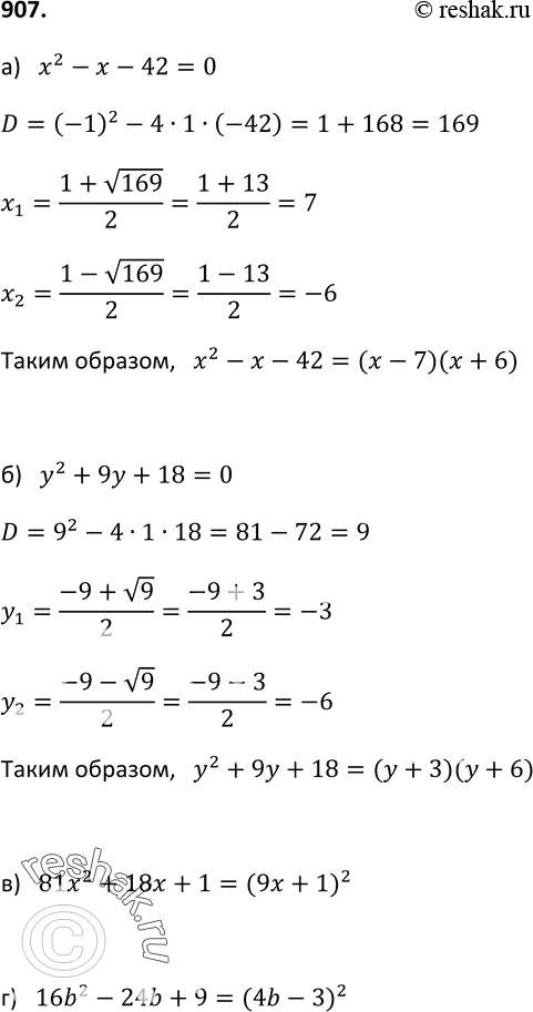
Изображение 907. Разложите на множители квадратный трёхчлен:а) х2 - х - 42;	        г) 16b2 — 24b + 9;б) у2 + 9у + 18;	д) 6x2 — х — 1;в) 81х2 + 18x +	1;	е) 3а2 - 13а -...
Дополнительное изображение

Решение #2

Изображение 907. Разложите на множители квадратный трёхчлен:а) х2 - х - 42;	        г) 16b2 — 24b + 9;б) у2 + 9у + 18;	д) 6x2 — х — 1;в) 81х2 + 18x +	1;	е) 3а2 - 13а -...
Дополнительное изображение
Дополнительное изображение
Загрузка...

Рассмотрим вариант решения задания из учебника Макарычев, Миндюк, Нешков 9 класс, Просвещение:
907. Разложите на множители квадратный трёхчлен:
а) х2 - х - 42; г) 16b2 — 24b + 9;
б) у2 + 9у + 18; д) 6x2 — х — 1;
в) 81х2 + 18x + 1; е) 3а2 - 13а - 10.
*Цитирирование задания со ссылкой на учебник производится исключительно в учебных целях для лучшего понимания разбора решения задания.
*размещая тексты в комментариях ниже, вы автоматически соглашаетесь с пользовательским соглашением