Упр.686 ГДЗ Макарычев Миндюк 9 класс (Алгебра)
Решение #1
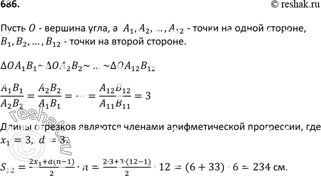
Решение #2

Рассмотрим вариант решения задания из учебника Макарычев, Миндюк, Нешков 9 класс, Просвещение:
686. На одной стороне угла от вершины отложены двенадцать равных отрезков и через их концы (кроме вершины угла) проведены параллельные прямые, пересекающие другую сторону угла. Найдите сумму длин всех параллельных отрезков, заключённых между сторонами угла, если длина наименьшего из них равна 3 см.
*размещая тексты в комментариях ниже, вы автоматически соглашаетесь с пользовательским соглашением