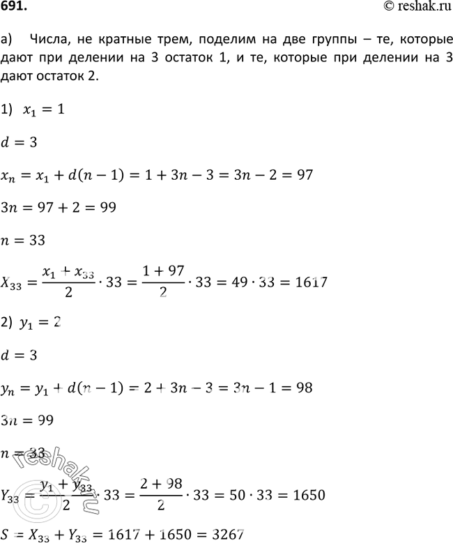
Упр.691 ГДЗ Макарычев Миндюк 9 класс (Алгебра)
Решение #1

Рассмотрим вариант решения задания из учебника Макарычев, Миндюк, Нешков 9 класс, Просвещение:
691 Какова сумма натуральных чисел:
а) меньших 100 и не кратных 3;
б) больших 50, но меньших 150 и не кратных 5?
*размещая тексты в комментариях ниже, вы автоматически соглашаетесь с пользовательским соглашением